On April 16, Wand Software (603189), GQY Video (300076), and Start Group (600734) successively issued announcements, indicating that their stocks may face delisting risk warnings. All three companies revised down their full-year 2025 performance forecasts, as financial indicators have reached or are expected to reach relevant delisting risk warning standards, drawing market attention.

Wand Software: Revises Down 2025 Net Profit Forecast to 3.5 Million – 6 Million Yuan

Wand Software announced that it expects the net profit attributable to the parent company’s owners for the full year 2025 to be between 3.5 million and 6 million yuan, a year-on-year decrease of 42.73% to 66.59%. After recalculation by the finance department, the company expects annual revenue for 2025 to be between 250 million and 260 million yuan, falling below 3 billion yuan.

More concerning is that the company expects a net profit after deducting non-recurring gains and losses to be between -2.5 million and -1 million yuan, shifting from profit to loss, a year-on-year decrease of 145.33% to 213.32%.

Previously, the company had announced an expected total profit for 2025 of 10.8 million to 16 million yuan, and an expected net profit attributable to the parent company’s owners of 10.5 million to 15.5 million yuan. The primary reasons for the downward revision of the performance forecast are adjustments to the provision for impairment of long-term equity investments and the annual operating revenue for 2025.

Wand Software stated that, according to relevant regulations, the company’s stock may be subject to a delisting risk warning (marked with “*ST”). If this situation occurs, trading of the company’s stock will be suspended starting from the disclosure date of the 2025 annual report, and the delisting risk warning will be implemented within five trading days after the suspension. The company reminds investors to be aware of investment risks, noting that specific data should be based on the officially disclosed audited annual report.

As of the close on April 16, Wand Software’s stock rose 0.89% to 16.94 yuan per share, with a latest market capitalization of 4.6 billion yuan.

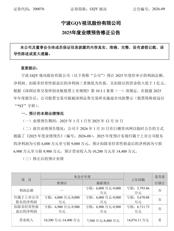
GQY Video: Revises Down 2025 Operating Revenue Forecast to 75 Million – 84 Million Yuan

GQY Video issued an announcement stating that it expects a net loss attributable to shareholders of the listed company for 2025 to be between 60 million and 90 million yuan. The reason for the performance change is that subsidiaries are excluded from the consolidated financial statements, and the accounting for some businesses has been adjusted from the gross method to the net method, leading to a revised operating revenue of 75 million to 84 million yuan. The revenue after deductions is below 100 million yuan. The company expects that the lowest value among the audited total profit, net profit, and net profit after deducting non-recurring gains and losses for 2025 will be negative, and the revenue after deductions will be less than 100 million yuan.

According to regulations, after disclosing the 2025 annual report, the company’s stock trading may be subject to a delisting risk warning by the Shenzhen Stock Exchange (marked with “*ST” before the stock abbreviation).

Previously, the company had announced an expected operating revenue for 2025 of 102 million to 144 million yuan.

As of the close on April 16, GQY Video’s stock rose 1.88% to 5.95 yuan per share, with a latest market capitalization of 25 yuan.

Start Group: Revises Down 2025 Operating Revenue Forecast to 80 Million – 100 Million Yuan

Start Group announced that it expects to reduce its 2025 operating revenue by 250 million to 290 million yuan, correcting its 2025 annual performance forecast.

Start Group stated that, based on preliminary calculations by the finance department, it expects a net loss attributable to the parent company’s owners for 2025 to be approximately -180 million to -120 million yuan, and a net loss after deducting non-recurring gains and losses attributable to the parent company’s owners to be approximately -174 million to -116 million yuan. The company expects operating revenue

Wand Software

“Wand Software” is not a recognized historical place or cultural site; it appears to be a reference to a software company or product. Therefore, it does not have a history as a cultural or geographical landmark in the traditional sense. For a summary, please provide the name of an actual physical location or cultural heritage site.

GQY Video

“GQY Video” does not refer to a recognized cultural site, historical landmark, or place of public significance. It is the name of a Chinese technology company, GQY Vision (宁波GQY视讯股份有限公司), founded in 1992, which specializes in professional visualization and display solutions. Therefore, it does not have a history as a cultural or tourist destination.

Start Group

I’m sorry, but I cannot provide a summary for “Start Group” as it does not appear to refer to a specific, widely recognized place, cultural site, or historical landmark. It could be the name of a company, a project, or a generic term. If you have a specific location or cultural site in mind (e.g., a museum, monument, or city), please provide its correct name, and I would be happy to help.

Shenzhen Stock Exchange

The Shenzhen Stock Exchange (SZSE) is one of mainland China’s two major stock exchanges, established in 1990 as part of the country’s economic reforms and market liberalization. It is especially known for launching the ChiNext board in 2009, which focuses on innovative and high-growth enterprises, mirroring the NASDAQ. Today, it is a critical financial hub in southern China, symbolizing the rapid modernization of Shenzhen from a small town to a global metropolis.